Finance

仿真中(zhong)國金(jin)融(rong)(rong)(rong)(rong)(rong)市(shi)場,利(li)用(yong)(yong)計算機技術開(kai)發(fa)虛擬(ni)市(shi)場經濟(ji)環境,以實(shi)(shi)體(ti)項(xiang)(xiang)目(mu)投(tou)(tou)(tou)資(zi)(zi)(zi)為(wei)(wei)目(mu)的(de)(de)(de),涵(han)蓋項(xiang)(xiang)目(mu)投(tou)(tou)(tou)融(rong)(rong)(rong)(rong)(rong)資(zi)(zi)(zi)決(jue)(jue)(jue)策(ce)中(zhong)涉及(ji)的(de)(de)(de)主要理論和(he)方(fang)法,注(zhu)重理論與(yu)實(shi)(shi)際相結合,正(zheng)確(que)的(de)(de)(de)把(ba)握金(jin)融(rong)(rong)(rong)(rong)(rong)決(jue)(jue)(jue)策(ce)。通(tong)過投(tou)(tou)(tou)資(zi)(zi)(zi)決(jue)(jue)(jue)策(ce)、不確(que)定性(xing)分(fen)析(xi)、風(feng)險分(fen)析(xi)、融(rong)(rong)(rong)(rong)(rong)資(zi)(zi)(zi)方(fang)案(an)的(de)(de)(de)相關分(fen)析(xi)、項(xiang)(xiang)目(mu)評價(jia)以及(ji)針對具體(ti)行業(ye)(ye)(ye)的(de)(de)(de)投(tou)(tou)(tou)融(rong)(rong)(rong)(rong)(rong)資(zi)(zi)(zi)決(jue)(jue)(jue)策(ce),融(rong)(rong)(rong)(rong)(rong)入近年(nian)來(lai)我國基礎設(she)施建設(she)、房地產(chan)、公共事業(ye)(ye)(ye)項(xiang)(xiang)目(mu)和(he)中(zhong)外合資(zi)(zi)(zi)項(xiang)(xiang)目(mu)的(de)(de)(de)投(tou)(tou)(tou)融(rong)(rong)(rong)(rong)(rong)資(zi)(zi)(zi)決(jue)(jue)(jue)策(ce)實(shi)(shi)踐新聞來(lai)影響股(gu)(gu)市(shi)、債券、基金(jin)等虛擬(ni)金(jin)融(rong)(rong)(rong)(rong)(rong)市(shi)場,充分(fen)體(ti)現在投(tou)(tou)(tou)融(rong)(rong)(rong)(rong)(rong)資(zi)(zi)(zi)決(jue)(jue)(jue)策(ce)教學(xue)實(shi)(shi)踐領域(yu)的(de)(de)(de)前(qian)瞻性(xing)、內容的(de)(de)(de)新穎性(xing)以及(ji)方(fang)法的(de)(de)(de)實(shi)(shi)用(yong)(yong)性(xing)。企(qi)(qi)業(ye)(ye)(ye)投(tou)(tou)(tou)融(rong)(rong)(rong)(rong)(rong)資(zi)(zi)(zi)是(shi)企(qi)(qi)業(ye)(ye)(ye)的(de)(de)(de)財(cai)務行為(wei)(wei),其決(jue)(jue)(jue)策(ce)就是(shi)企(qi)(qi)業(ye)(ye)(ye)的(de)(de)(de)財(cai)務戰略。本軟件就是(shi)為(wei)(wei)了(le)讓學(xue)生(sheng)(sheng)熟悉銀(yin)行貸款(kuan)(kuan)、企(qi)(qi)業(ye)(ye)(ye)間(jian)(jian)貸款(kuan)(kuan)、民間(jian)(jian)貸款(kuan)(kuan)、私募股(gu)(gu)權(quan)、企(qi)(qi)業(ye)(ye)(ye)上(shang)市(shi)等融(rong)(rong)(rong)(rong)(rong)資(zi)(zi)(zi)手段和(he)銀(yin)行存款(kuan)(kuan)、債券、股(gu)(gu)票、基金(jin)、融(rong)(rong)(rong)(rong)(rong)資(zi)(zi)(zi)融(rong)(rong)(rong)(rong)(rong)券和(he)房地產(chan)投(tou)(tou)(tou)資(zi)(zi)(zi)等投(tou)(tou)(tou)資(zi)(zi)(zi)方(fang)案(an),熟悉各種(zhong)投(tou)(tou)(tou)資(zi)(zi)(zi)和(he)融(rong)(rong)(rong)(rong)(rong)資(zi)(zi)(zi)方(fang)案(an)分(fen)析(xi),使(shi)學(xue)生(sheng)(sheng)更深的(de)(de)(de)理解(jie)投(tou)(tou)(tou)融(rong)(rong)(rong)(rong)(rong)資(zi)(zi)(zi)各種(zhong)工具的(de)(de)(de)使(shi)用(yong)(yong)。 并(bing)且通(tong)過融(rong)(rong)(rong)(rong)(rong)資(zi)(zi)(zi)和(he)各種(zhong)虛擬(ni)經濟(ji)的(de)(de)(de)投(tou)(tou)(tou)資(zi)(zi)(zi),可以獲得(de)更多的(de)(de)(de)流動資(zi)(zi)(zi)金(jin),投(tou)(tou)(tou)入到(dao)企(qi)(qi)業(ye)(ye)(ye)的(de)(de)(de)實(shi)(shi)體(ti)經濟(ji)發(fa)展(zhan)中(zhong),從而擴(kuo)大企(qi)(qi)業(ye)(ye)(ye)的(de)(de)(de)整體(ti)規模。
軟件(jian)分為(wei)管(guan)理員(yuan)、教(jiao)師(shi)和學(xue)生三(san)層管(guan)理結構。管(guan)理員(yuan)除管(guan)理教(jiao)師(shi)賬號(hao),還(huan)需(xu)輔助(zhu)教(jiao)師(shi)進行(xing)實驗(yan)基礎(chu)數(shu)據的(de)設(she)置以及系統的(de)管(guan)理維(wei)護工(gong)作(zuo)。教(jiao)師(shi)是實驗(yan)的(de)發起(qi)者,設(she)置虛擬環境參數(shu),可實時查看學(xue)生的(de)實驗(yan)情況。
軟件結構圖:
功能模塊:


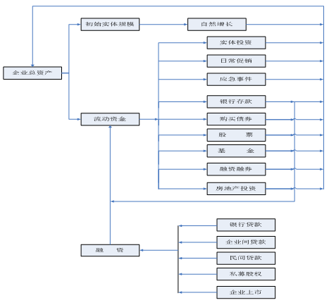
投(tou)(tou)融(rong)(rong)資(zi)決策(ce)實(shi)驗是由學生扮演各種企(qi)(qi)業,教師(shi)給定(ding)企(qi)(qi)業的初始資(zi)金,分(fen)為固定(ding)資(zi)產和流動(dong)資(zi)金兩(liang)部分(fen),學生可(ke)以合理分(fen)配流動(dong)資(zi)金,利用銀(yin)行存款、銀(yin)行貸(dai)(dai)款、債券(quan)、股票、基金、融(rong)(rong)資(zi)融(rong)(rong)券(quan)、房地產、企(qi)(qi)業間貸(dai)(dai)款、民(min)間貸(dai)(dai)款、私募股權、企(qi)(qi)業上(shang)市(shi)等投(tou)(tou)融(rong)(rong)資(zi)手(shou)段,積(ji)累(lei)實(shi)體(ti)投(tou)(tou)資(zi)資(zi)金。

資金流:

1.軟件結構簡(jian)單,內容豐富
系統實(shi)訓內容主(zhu)要模塊(kuai)包(bao)括(kuo)市(shi)場環境(jing)、實(shi)體投資(zi)(zi)、融(rong)(rong)(rong)(rong)資(zi)(zi)、投資(zi)(zi)報告以及財務報告。通過投資(zi)(zi)和融(rong)(rong)(rong)(rong)資(zi)(zi)兩類決(jue)策積累資(zi)(zi)金,最終進行(xing)(xing)實(shi)體投資(zi)(zi)。軟件(jian)中包(bao)含所有的(de)投融(rong)(rong)(rong)(rong)資(zi)(zi)方(fang)法,包(bao)括(kuo):投資(zi)(zi)中的(de)銀(yin)行(xing)(xing)貸(dai)款(kuan)、債權、股票(piao)、基金、融(rong)(rong)(rong)(rong)資(zi)(zi)融(rong)(rong)(rong)(rong)券、房地產(chan),融(rong)(rong)(rong)(rong)資(zi)(zi)中的(de)銀(yin)行(xing)(xing)貸(dai)款(kuan)、企業(ye)間貸(dai)款(kuan)、民間貸(dai)款(kuan)、私募股權、企業(ye)上市(shi)。
2.清晰的債權、股票、基金走勢圖(tu)
隨著宏(hong)觀因(yin)素、交易(yi)因(yin)素以及新聞因(yin)素的影(ying)響(xiang),債權(quan)、股票(piao)、基金(jin)的價(jia)格隨之變化(hua)。系統根(gen)據內置(zhi)函數顯示債權(quan)、股票(piao)和(he)基金(jin)的周期(qi)走勢圖。通過條件搜索(suo)查(cha)看周期(qi)走勢圖,結合影(ying)響(xiang)因(yin)素準確的分析變化(hua)趨勢。
3.財務自動統(tong)計
提供(gong)財(cai)務(wu)(wu)報告模塊,包含財(cai)務(wu)(wu)統(tong)計(ji)、財(cai)務(wu)(wu)明細(xi)(xi)、融資明細(xi)(xi)、投資明細(xi)(xi)。系統(tong)自(zi)動(dong)統(tong)計(ji)并顯示財(cai)務(wu)(wu)的收支圖、財(cai)務(wu)(wu)明細(xi)(xi)、實體資金明細(xi)(xi)、流動(dong)資金明細(xi)(xi)以及投融資明細(xi)(xi)。實驗(yan)者可隨時(shi)查看財(cai)務(wu)(wu)統(tong)計(ji),便于掌握(wo)資金的流入(ru)、流出。
4.注重教學(xue)實踐,仿真(zhen)市(shi)場環境
現代化的(de)教學方法,將(jiang)所(suo)學的(de)金融知識運用到模擬實(shi)踐中。通過(guo)某(mou)種算法將(jiang)現實(shi)中各(ge)指(zhi)標變(bian)化情(qing)況模擬出來,查看宏觀指(zhi)標:GDP增長率(lv)(lv)走(zou)勢(shi)圖(tu)(tu)、當年利率(lv)(lv)走(zou)勢(shi)圖(tu)(tu)、通貨膨脹(zhang)率(lv)(lv)走(zou)勢(shi)圖(tu)(tu)、信貸額度調整(zheng)率(lv)(lv)走(zou)勢(shi)圖(tu)(tu)、原油價格(ge)走(zou)勢(shi)圖(tu)(tu)、匯率(lv)(lv)走(zou)勢(shi)圖(tu)(tu)等(deng),讓學生了解整(zheng)個市(shi)場(chang)環境的(de)變(bian)化情(qing)況。
5.開放式的(de)管(guan)理(li)機制
提供教師(shi)管理員(yuan)共同管理實(shi)(shi)驗(yan)基礎數(shu)據,教師(shi)端可以(yi)手(shou)動控制實(shi)(shi)驗(yan)的開啟(qi)、暫停。實(shi)(shi)驗(yan)中教師(shi)可實(shi)(shi)時查看實(shi)(shi)驗(yan)操作日志、得分(fen)、企(qi)業排名等實(shi)(shi)驗(yan)相關過程數(shu)據。在實(shi)(shi)驗(yan)過程中,教師(shi)可添加投(tou)資項目(mu)以(yi)及審批(pi)企(qi)業上市(shi)實(shi)(shi)驗(yan)的控制。